关于我们
我们的服务
新闻资讯
报告公示
加入我们
联系我们
关于我们
公司简介
资质荣誉
企业文化
公司简介
鑫泰依托健全的技术服务体系、丰富的行业人才储备、先进的实验室检测设备和完善的服务流程,致力于为客户提供专业的一站式综合性管理服务。
资质荣誉
公司本着“科学、公正、准确、高效”的质量方针,立足于打造服务专业化、发展规模化、运行规范化的第三方公正技术服务机构,被评为“浙江省科技型企业”。
我们的服务
职业卫生检测与评价
环境检测
环保类技术咨询服务
安全生产社会化服务
安全评价
计量校准
职业卫生检测与评价
1.建设项目职业病危害预评价建设项目职业病危害评价即对可能产生职业病危害的建设项目,在可行性论证阶段,对建设项目可能产生的...
环境检测
1.环境影响评价现状检测环境影响评价现状检测即建设项目在开工建设前,要依据相关法律法规对这个项目进行环境影响评价,评价的基...
新闻资讯
公司新闻
行业快讯
公司新闻
鑫泰公司自有办公场所2200多平方, 建有1000余平米实验室,拥有气相色谱、原子吸收等大型精密分析仪器设备。
行业快讯
鑫泰公司为您推荐行业重要动态,您可通过本栏目了解检测技术的更多新闻。
报告公示
职业卫生
环保验收
职业卫生
浙江鑫泰检测技术有限公司关于职业卫生的报告公示查询
环保验收
浙江鑫泰检测技术有限公司关于环保验收的报告公示查询
加入我们
人才战略
岗位列表
人才战略
建立了比较完善的用工管理制度体系,包括劳动合同管理制度、工资保险与福利制度、业绩考核制度、奖惩制度、职业培训制度、休假制度等。
岗位列表
欢迎您加入我们这充满活力的团队和和睦的大家庭,也真诚祝贺您成为公司的一员,我们共同努力,共创辉煌!
联系我们
联系方式
在线留言
联系方式
浙江鑫泰检测技术有限公司咨询电话:0576-89001992(联系人:叶超超),欢迎来访。
在线留言
尊敬的用户,你有任何意见或建议可通过本栏目留言,请提供尽可能详细的信息,以便我们及时与您联系。
关于我们
公司简介
资质荣誉
企业文化
我们的服务
新闻资讯
公司新闻
行业快讯
报告公示
职业卫生
环保验收
加入我们
人才战略
岗位列表
联系我们
联系方式
在线留言
环保验收
职业卫生
环保验收
首页
>
报告公示
>
环保验收
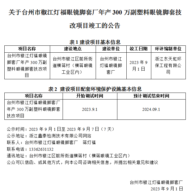
关于台州市椒江灯福眼镜脚套厂年产300万副塑料眼镜脚套技改项目竣工的公告
发布时间:
浏览次数:
0
点击分享
上一篇:关于年产38000台压力容器技改项目竣工环境保护企业自行验收公示
下一篇:关于年产1200万米6千伏以下聚氯乙烯绝缘软电缆电线及电源插头技改项目(先行)竣工环境保护设施企业自行验收公示
返回列表
关于我们
公司简介
资质荣誉
企业文化
我们的服务
新闻资讯
公司新闻
行业快讯
报告公示
职业卫生
环保验收
加入我们
人才战略
岗位列表
联系我们
联系方式
在线留言
0576-89001992
复制链接